INTERACTIONS November 1996

Interactions, Issue 11, November 1996

The Newsletter of the SciencePlus Teachers Network

Linking Teachers with Teachers

In this issue:


A special note of thanks to Chebucto Community Net for providing a home for sptn. Take a look at Chebucto's Home Page:Chebucto Community Net

The First Word

To paraphrase Gilbert & Sullivan: "a teacher's lot is not an easy one"! It never has been, but the pressures seem to be greater than ever, and computer technology, which held the promise of opening up exciting new possibilities for educators, remains tantalizingly out of reach for many.

Recently Frank Ogden, "Dr. Tomorrow" to his fans, stated that "Canada's teachers and schools are dead unless they adapt quickly to the wired universe-and most aren't up to the challenge." At a computer workshop for beginners at the AST conference recently, only two out of twenty-seven participants were connected at home to the Internet; even in the more advanced group only half had access.

At least in the Halifax metro area, one can feel a greater sense of urgency to upgrade the skills of teachers, but the sad fact remains that virtually no teachers in the Atlantic Provinces have a computer in their room, and few schools are connected to the World Wide Web. How are teachers to become the "knowledge navigators" of Ogden's new order while resources and, more importantly, time to explore them, are denied? With one preparation period per day (for some, less) how can someone keep abreast of the advancing technology? In the evenings? With many class sizes of 30 and up, marking and preparation alone make that unlikely.

We at SPTN are taking our own tentative steps. This year, at AST, our Trading Post items were available only on disk, allowing teachers the flexibility to adapt and improve the material for their own needs. While an improvement over the old hard copies, this, too is a cumbersome procedure, with the vast array of different format requirements, and the next step seems obvious: get the best items on the our Home Page, where all can access them easily.

In a recent edition of "Science Scope", the NSTA publication aimed at Junior High, Karen Reynolds and Robertta Barba, in their article "Science, Interactivity, and Mediated Communication", pointed out that "although including telecommunications in science activities helps to promote technology literacy in our information-centred age, its greater role in supporting the learning of science concepts has growing potential."

They go on to explain that there are three levels of interactivity in telecommunications:

a. Information reception - information provided through a one-way delivery system, such as television or radio

b. Information selection - information selected through bulletin boards, gopher services and electronic museums

c. Collaboration - interaction between communicants, resulting in new knowledge and/or products, - National Geographic KidsNet, for example, would allow students to engage in a two-way exchange of ideas, from which both parties gain.

This model applies equally to educators, and specifically, we hope, to members of SPTN. Interactions, till now, has obviously been one-way, as have the traditional Trading Posts. We have the means now to move on, to move to a collaborative relationship where all would benefit. The SPTN List serve is already in place; sadly, few teachers seem to be taking advantage. Maybe one idea would be to have "monthly specials" of the best curriculum material and ideas we can find, relating to SciencePlus, available to all subscribers.

The whole process of change is painful, of course, and today's changes take place at such a dizzying speed, that by the time you have mastered one program, it has already been superseded! The irony is, that all the technology in the world will never supersede the need for good curriculum material, and the willingness of teachers to share. Computers can provide the means of disseminating the information efficiently, but collaboration requires at least two partners!

Through Interactions and the Home Page, there is the potential for exciting growth and development of SciencePlus - teachers gave the project its initial impetus; teachers can, by working together, keep it exciting and current in the future. Let us show the Frank Ogdens of the world that we are indeed up to the challenge.


About This Issue

If you are reading this, then you are probably doing so on your computer screen. It is only fitting then, to have technology as the theme for this edition.

Technology does not equal computers, of course; it is much broader than that, as articles in the newsletter will indicate. Technology preceded science, but the newer advances have come to rely on science much more. We cannot ignore it; it opens doors for us, and for our students, particularly in the area of information-gathering and communication, but it also raises important and difficult social issues, and has far-reaching impact on our lives. Since so many problems and issues have a scientific base, it is important that our students understand the science behind them. Our students will one day be voters, with the power to influence the kinds of technology that are acceptable; they can do so only by becoming technologically literate, by realizing that technology rarely solves one problem without creating another. Moral values are tested by new possibilities afforded by technology: sex determination of fetuses can, and does lead to abortions, suicide is now possible for those who previously would be incapable of taking that step.

Our challenge, as teachers, is to constantly show the connection, and difference, between science and technology; to reveal technology for what it is, a powerful tool that can be used to enhance the quality of our lives, but whose broader impact on all forms of life, we ignore at our peril.


ICE ENERGY (SP1 Solutions)

One of the biggest surprises to students is the fact that when salt is added to ice, the temperature drops, in spite of the fact that the ice is melting. As an introduction or extension to this activity, some teachers have generated a lot of interest by using the salt/ice mixture to make ice cream with their classes. If this is something you'd like to try, you may find the following recipe and directions helpful.

Image: ice cream cone
You will need, for each group: Vanilla Ice-cream recipe:
4 thin metal mixing bowls 125 ml sugar
2 small and 2 large 1.25 ml salt
Coarse salt 250 ml milk
Crushed ice 3 egg yolks, beaten
Ice cream mixture (see opposite) 15 ml vanilla flavouring
Hotplates, or stove 500 ml chilled whipping cream
Saucepan NOTE: this mixture makes enough ice cream for 10 students

Recipe variation

* Chocolate ice-cream: Reduce vanilla to 5 ml and add 2 squares of melted, unsweetened baking chocolate to the mixture.

* Strawberry ice-cream: Reduce the amount of vanilla to 5 ml and add 250 ml of thawed frozen strawberries after mixing the ice-cream.

Directions:

1. Mix the first four Vanilla ice-cream Recipe ingredients in a saucepan and stir constantly over a medium heat. Let the mixture cool to room temperature. Add the vanilla and cream. Now the mixture is ready to be made into ice-cream.

2. Place half of the ice-cream mixture in one small bowl, and the other half in the other small bowl.

3. Half-fill both large bowls with crushed ice.

4. Sprinkle coarse salt on the ice in only one of the large bowls.

5. Place the two small bowls with the ice-cream mixture into the large bowls, on top of the ice.

6. Stir the mixtures in each bowl at the same time.

7. Continue to stir the mixture until it thickens to form ice-cream.

Follow-up questions:

* What differences did you notice as you made the two ice-creams? What may have caused these difference?

* Discuss what happened to your classmates' mixtures when they made different flavours. What were the differences? What might have caused the changes?

Teaching Tips!

* When creating the ice-cream, be sure that the students keep the ice mixture moving as well as the cream.

* Try to use very small ice-cream bowls with small portions of the ice-cream mixture to ensure freezing.

Adapted from Strategies for Equitable Science Education, which is devoted to promoting gender equity in science education. This, and other curriculum materials can be found on the Net at: http://enc.org.lessci.htm. This site is definitely worth a visit!!


Summer Institute 96

This past July, 37 teachers, representing all four Atlantic provinces, gathered on the campus of Mount Allison University for the 5th Annual SciencePlus Teachers Network Summer Institute. The consensus, by the end of the four days, was that this was the best Institute yet. In addition to workshops on assessment, computers, and students alternative frameworks, teachers were given time to pursue their own areas of interest, either alone or with other like-minded colleagues for one day. Teachers found the extra time for reflection and research very valuable, and there emerged a broad range of project topics, including construction of performance assessment items, Predict Observe Explain activities, plans for linking math & science programs, and an ambitious plan to link a school in Inverness, Cape Breton, with one in Sackville, N.B.

Evening activities included presentations by various teachers of alternative lab activities that have proved successful, and a panel presentation, by three A.C.I.S. committee members, of the proposed new Atlantic Canada Intermediate Science core curriculum. On the lighter side, the sight of Chuck McMillan, and 20-plus teachers launching water balloons at each other on the Mount Allison football field, will not quickly be forgotten by local residents!!

Over the years, and particularly this year, it seems that more and more demand has been placed on us to provide in service for new SciencePlus teachers. For example, at this year's Institute, 17 teachers, 14 of whom were from Nova Scotia, had very little, if any, prior experience teaching SciencePlus, though several were experienced teachers in other disciplines. One or two had, in fact, just been informed that they would be teaching SciencePlus for the first time in September. They left Sackville looking a lot more confident than they had on their arrival!

Following the Institute, a few hardy souls braved the elements to participate in a sea kayaking trip, organized by FreshAir Adventure a company co-founded by SciencePlus author (happily-retired from Teacher's College), Alan Moore. Many of you may have seen the faces of three other authors, Nan Armour, Elinor Nicol and Muriel Smyth, on the New Brunswick tourism ads which resulted from this trip. These people will do anything for publicity!  

Joy Sceviour of Lewisport, Newfoundland, had this to say about her experience:

Everyone shared and helped each other with the various levels of the course in preparation for the coming year. This meant sharing neat P.O.E.'s (Predict Observe, Explain); openers for topics and concepts; advising others about glitches in some experiments; as well as encouraging teachers to try new tactics and approaches. Some leaders were even generous enough to give copies of their treasured activities and tests on disk.

I was the only teacher from Newfoundland this year, which I found hard to understand, but I thoroughly enjoyed networking with others, asking questions, and even helping a few others! I enjoyed this Institute so much that I would love to attend next summer, even if it is entirely at my own expense. I promise to learn all the words to "Sunshine Mountain" by next July!!


April in Paris?...(well, maybe not, but the next best thing!!)

Bourbon Street, The French Quarter, Preservation Hall....who wouldn't love a chance to catch the spirit of Mardi Gras? No, this isn't a travel brochure, but a reminder that the 1997 NSTA National Convention is to be held in the Jazz Mecca, New Orleans. Now, of course, your main concern would be the wealth of workshops, seminars and displays to be enjoyed, but doing it all in the 'Big Easy' would certainly be an added bonus!

One featured guest speaker, whom those of you who were teaching in the 80's will certainly remember, is Harry Wong, who "wowed" us all at the AST Conference one year. He will share his unique teaching methods that have resulted in a zero percent homework turn-in factor, and no disciplinary problems, in a session entitled, "How to be a Super Successful and Effective Science Teacher." Wouldn't that alone make the trip worthwhile?

The seminar topics encompass a variety of issues selected to convey the latest innovations in science and technology research to science teachers of all levels.

The National Convention runs April 3-6. If you are a member of NSTN, you will receive an advance program in January. If you aren't, maybe you should consider membership. Their journals are excellent, particularly Science Scope, at the Junior High Level.

If you are seriously considering attending, you may want to start looking for funding from your Board now. If you'd like more details, advance registration forms, or NSTA membership information, contact our office.


AST Conference 1996, Halifax, Nova Scotia

SPTN had another successful day at AST, with 84 teachers signing in for sessions. In keeping with our philosophy of "teachers helping teachers", all presenters were teachers or former teachers, and topics included assessment, student preconceptions, researching via the Internet, and constructing home pages. Special sessions were set up for new SP teachers, and these proved very popular. For the first time, a group of teachers from P.E.I. were in attendance.

Our Trading Post had a new look, with teachers ordering materials on disk for the first time, in the grade level(s) and format of their choice. Each teacher had the possibility of receiving hundreds of files, which they can now adapt to their own needs. Over 50 teachers took advantage of the opportunity. As usual, the task of managing the logistics fell to SPTN secretary Ferne McCombe, who has spent many hours converting and mailing - thank you Ferne!

Thanks too to our teacher-presenters: Tom Harding, Duncan MacIsaac, Chuck McMillan, Debbie Regan and Kathy Silverstein, and to SP author Elinor Nicol.


Did You Know?

Pound of Flesh - The average human has about 20 sq. ft. of skin weighing about 6 pounds. (You’ll have to do the metric conversion yourself!)


Making Science Teaching Authentic: the case for having students DO science

John Barnett Ph.D. is becoming a regular contributor to Interactions. After two years working with the Assessment of Science and Technology Achievement Project at York University, this former Nova Scotia science teacher has opened his own consulting agency, specializing in assessment, curriculum and teaching.

In my previous articles in Interactions, I argued that we often teach inauthentic science by portraying false images of it. I advised that we look at what constitutes science so that we can teach it better. In this article, I would like to suggest a way to make our teaching more authentic.

Before starting to make the argument, however, I should acknowledge my hesitation in providing advice. Academics - even those with teaching experience - should not prescribe theory from "on high" to tell teachers what to do. We know that top-down ideas do not work, and have never worked.

However I do believe that teaching, like life, needs both practice and theory. A psychologist named Kelly noted that we construct theories to help us deal with the world. We use these theories to help us predict and thus have some control over events. For example, I do not walk in front of a moving bus because my theory of moving masses predicts that I will get run over. This theory is based upon a lifetime of bumping into objects of different sizes and masses or having them bump into me. So when I choose not to walk in front of a bus, I am using my theory to predict (and control) what happens to me.

Teaching science also involves theory and practice. As reflective teachers, we develop "pedagogical" theories about the ways to teach various concepts by examining what works and what does not work. Our theories come from our experiences as students and teachers. However, as science teachers we also need to examine our theory of science.

My theory of science says it is :

  1. an organized body of knowledge,
  2. a way of asking questions,
  3. a form of problem solving and
  4. a community of people who agree on certain procedures and espouse certain ideals such as fair testing.

To use this vague conception of science to help teach science more authentically, I suggest engaging students in doing science. I do not mean the typical cookbook laboratory exercises our students call experiments. I mean long term, open-ended, small group, science projects.

As teachers, it is our job to decide, in consultation with provincial curriculum documents, what we want the students to learn; e.g. the concept of density. From that outcome we might devise a specific, concrete project for students to do. Perhaps, to pass the unit, students would have to construct a working model of a submarine. We might specify that it had to sink and rise in freshwater and salt water while supporting variable weights. We would also require students to explain how and why their model works.

Students would be set free to investigate, design, and experiment to solve the problem, in small groups, in their own ways, just as scientists would. We could help them set a number of intermediate goals. We should also provide materials and resources and allow students to bring in others. Students could use human, library, electronic and text resources, such as SciencePlus. In fact it is likely that many students would choose activities relating to density and buoyancy in SciencePlus because of their inherent usefulness in reaching the intermediate goals. They would do the work (i.e. make the submarine) in school, although they could test ideas at home and learn from other groups in school.

From time to time, it is inevitable that the students would run into major difficulties. These difficulties would give us the excuse to teach the scientific concepts that they needed to know, in the context of collaboration. As teacher, it would also be our job to encourage and cajole (if necessary) individual students so that all could participate in their own ways. At the end of the unit the groups would demonstrate their models. In my experience, most students relish this type of school work and some competition and conversation develops about the "best" way to complete the project.

This theory of teaching science is an amalgam of my former scientific research and classroom practice and those of two other teachers. One conducted action research about long-term, open-ended investigation in science classrooms. The other has used this approach in her own elementary classroom and has been commissioned to write a practical book on her experiences.

Theory I only as good as it is useful. For this theory to be useful, you will have to make it work in your classroom your way. If you have access to E-mail, please feel free to tell me what you think.

My E-mail address is: My snail mail address is:
jbarnett@edu.yorku.ca PO Box 561, Oxford, NS B0M 1P0


Found on the Net

One site that is well worth a visit is the Eisenhower National Clearinghouse (http://www.enc.org/) which provides access to scientists, other teachers, lesson plans (see Ice Energy earlier in this issue and interactive projects for students)

A couple of offerings in their "Lessons and Activities" segment:

In addition, the Eisenhower site provides links to many other educational sites, many of them Canadian. Take some time to check this out - you'll be glad you did!

After spending literally hours browsing the Net for suitable science sites, I discovered that the Learning Resources and Technology Department had already done the job! They have provided some excellent links to science education sites, including the aforementioned Eisenhower site! Don't make the same mistake - check their links at:

http://rs6000.nshpl.library.ns.ca:80/lrt/medlib/scilink.htm

Glane Gorveatt, at Learning Resources Technology, has been compiling a catalogue of good web sites. You can contact him at ggorveat@nshpl.library.ns.ca


Did You Know?

Poultry Power. - The waste produced by one chicken in its lifetime can supply enough electricity to run a 100 watt light bulb for 5 hours. (Emmet Stagg, Ireland’s Minister of State for Energy)


The Greenhouse Effect Experiment (SP3- Life Processes)

* found on the net

A site that might be worth investigating is the Knowledge Integration Environment Internet Education Project, from the Graduate School of Education, University of California at Berkeley. Their web site offers ready-to-use classroom projects, favourite education sites, and a forum for connecting teachers and students to scientists.

http://www.kie.berkeley.edu/KIE.html

One interesting item I found was a description, complete with student reports, on an experiment that you may want to try with your students.

Students heated two plastic bottles - one partially filled with water, and the other partially filled with carbonated water, and explored the different rates of heating for the two, using thermometers inserted through stoppers in the bottles. The carbonation was created using alka seltzer tablets, and the heating done using a light bulb positioned between the two bottles. The resulting changes in temperature in each bottle were graphed.

Since it provides some actual experimental evidence, this could be a novel way to introduce the idea of the effect of CO2 on global temperatures.

This experiment also opens up the opportunity for discussion on the validity of results, and the need for caution in drawing conclusions. Is the temperature increase due to the presence of carbon dioxide? Could it be because the carbonated liquid is a solution? Would other solutions produce the same increase in temperature?

More Found on the Net

* The Natural History of Nova Scotia, Volume 1: Topics and Habitats is not available electronically on the Web. This resource takes an ecological or naturalist's approach to understanding our environment. Cultural environment information has been included throughout the book to provide a description of the modern landscape, which is heavily modified by human activity. The focus is on resource use; not a comprehensive history.

The Natural History of Nova Scotia is intended to provide a framework in which the significant natural resources of the province of Nova Scotia, Canada, can be understood, managed and interpreted.

The Natural history of Nova Scotia can be found at:

http://www.schoolnet.ca/collections/nsmnh/

* Another great Nova Scotia site is the Nova Scotia Museum of Natural History. The location is:

http://www.ednet.ns.ca/educ/museum/mnh/index.htm

* Interested in environmental issues? Check out the Environment Canada, Atlantic Region Home Page at http://atlenv.bed.ns.doe.ca/how.html


Did You Know?

Rhinos - the earliest known relative of the rhinoceros was just 4 inches tall. A later cousin stood over 33 feet tall! (PALEOWORLD)


Old Ideas, New Format

Reviewing for test and exams has tended to be a bit of a drag for both teachers and students. Science Scope ("Motivate with Copy, Cut and Paste", March 1996) presented an idea for making the process more fun, and at the same time having students brush up on their computer skills.

Instead of the usual pen and paper review worksheets, try using an electronic worksheet.

Before the end of the unit, you can create one or more worksheets using a simple word processing program. For example, type in a set of terms and match them up with the wrong information, or leave blanks in a passage for completion. Copy the final version to several disks, and be sure to write-protect them before distributing to the class.

In groups of two or three, students copy the activity file on to a work file on the computer, and follow directions, moving the blocks of information using the "cut" and "paste" commands. Before they leave the computer, students close and delete the work file.

You might even have students create worksheets for others to use. In this way, they would be reviewing the material more than once!

Now and again, you may have students prepare a final lab report on the computer. Provide a lab report template if you wish, and have students tabulate data using a spreadsheet, import the table and graph into the lab report, and size them down to fit into the "observations" section.


Have You Seen......

ž the draft guidelines for the new Intermediate Science Curriculum Guide? Copies are in circulation, but from an informal poll conducted at the AST Conference, it seemed that very few teachers, in Nova Scotia at any rate, have seen it! Since it could potentially have great impact on your teaching, you may want to check with your Principal and , if there isn’t a copy in your school, perhaps contact your provincial Science Consultant for information.


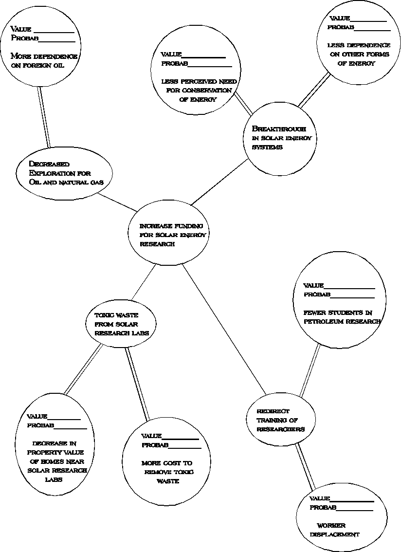
Decision-Making: A Goal of STS (condensed from Results of STS Instruction, NSTA)

When asking students to consider the impact of a new technology, you might want to consider the Futures Wheel.

Arrange students in groups of four or five and have each group come up with an alternative solution. Provide each group with a large sheet of newsprint, and then have them follow the steps below:

1. Have the recorder draw a circle in the centre of the sheet and write a few words describing the "solution".

2. In each group the students suggest things that might result from that

solution. Each of the new events are written in circles connected by single lines to the original statement. These are first order connections to the alternative solution.

3. Now ask the same question "What might happen as a result of this event taking place?" Connect these second order events by a double line to the first order event.

4. On a scale of minus ten to plus ten, rate the possible societal effects of the second order events. Add up all the plus and minus values to decide how the original solution affects society as a whole.

5. It is now time to check against the probability, (a range from 0 to 1), of each of the secondary events taking place as a result of the primary event.

6. Rate the probability of each second order event occurring - this often requires further study of the problem, and the science and technology involved.

7. Multiply that probability by the value assigned to the event.

8. If the total score is a plus number, this indicates the alternative solution will have a positive effect on society as a whole and should be adopted. If it is negative, that is an indication that another alternative should be tested.

9. If all alternatives are negative, it is time to test the original situation using the Futures Wheel to determine if it is best to leave the situation alone, or to apply the least negative of the alternatives.


Performance Assessment

(SP1 - Solutions

Chuck McMillan, of Truro Junior High, is becoming deservedly well-known for his performance assessment ideas. Here is one that he presented at the Summer Institute, which shows his customary flair for linking science and technology.

The Nova-Cal Mining Corporation has recently discovered a large underground deposit of Calcium chloride in the Truro area. Calcium chloride is a salt similar to table salt (Sodium chloride). As you know, table salt can be used to melt ice. It lowers the freezing point of water so that the ice on roadways will not remain frozen at moderately low temperatures (0 to -7 Celsius).

The Nova-Cal Corporation has an idea that, if Calcium chloride has this same property, then it may be able to sell Calcium chloride to the town of Truro for use as road salt. This would supply a cheap source of road salt for Truro and a steady market for Nova-Cal.

The only problem is that the Nova-Cal Corporation is not sure if Calcium chloride is as effective at melting as Sodium chloride.

Your group has been hired as consultants to test Calcium chloride to see if it can test the freezing point of water as much as Sodium chloride. You will be provided with samples of both types of salt. You will also be given a variety of items which you may need to complete your testing (thermometers, beakers of ice, etc.). If there are any other materials required to complete the task, ask and we will try to provide them.

You may design your own experiment for testing the salts but, in the end, you should be able to prove which one is most effective.

The following should be included in your report to Nova-Cal:

Purpose: a statement describing the problem you are trying to solve.
Hypothesis: what you think will happen in the experiment
     Procedure: a step-by-step description of how you did the experiment
Diagram: showing how you did the experiment (please label it)
     Results: a chart showing the data you collected, and a graph of the data
Conclusions: a statement of what you discovered by doing the experiment

You will be asked to suggest any further testing you feel should be done before the town decides to use the Calcium chloride. Remember, this is a report for the Nova-Cal Corporation and should include your best work.


A Question of Ethics?

While technology by itself is neither good or evil, its use may give rise to ethical concerns. Ramona Joseph Ball, who teaches at Sir Robert Borden J.H., in Dartmouth, recognizes the importance of attempting to help her students understand the interaction between technology and people.

How far should we go with Biogenetic Engineering? If we can locate the gene to stop a genetically transmitted illness, then should we tamper with genes for other reasons? To improve appearance or athletic ability, for example?

Should a doctor perform open heart surgery on an elderly person, in order to extend the life of that person, knowing that the life may be a physically incapacitated one? Is the doctor required to extend that life? Would it matter if the patient was wealthy? What if the patient wanted to die?....

Every other week, I present questions of this sort to my Grade 8 Science class. The students appear to enjoy the discussions presented and are always very active participants.

There are, of course, ground rules, which are founded in respect, and discussed and rehearsed at the beginning of the year:

 students must talk one at a time and not interrupt the speaker

 there are no right or wrong answers

Students sit in a circle, and I try to provoke thought by presenting further questions. I try to ensure that no-one dominates. Since there is no right or wrong answer, students have few inhibitions about sharing their views.

I enjoy this part of my Science class, and feel that as a junior high school teacher, I am responsible, among other things, for encouraging students to think, and to think critically. I welcome your ideas, suggestions and modifications.


Journals as Assessment Tools

If you are, or are thinking about, using journals as an assessment tool, you may be interested in this journal assessment form, which is adapted from one submitted by Peg Mayer of Washington Junior High School of Napier, IL. This appears in the latest edition of "The Communicator", our "sister" newsletter in the U.S. Meyer hand out a form similar to the one below each term, providing comment space for peers, parents, the teacher and the student him/herself.


We're Never to Busy to Hear from You!!

The theme for our next issue will be "Science Across the Curriculum" We would really like to hear from you, if you are involved in cross-curricular activities. Please help us improve and broaden our scope, by mailing comments, suggestions and articles to:


DidYou Know?

Do As the Romans! - Today each inhabitant of an industrialized country consumes as much energy in one day as a citizen of ancient Rome used in one year! (The Discovery Channel)


Invention Convention

What better way to link science and technology, than to hold an “Invention Convention” in your school? If you are looking for an alternative to the Spring Science Fair, you may want to consider what Beryl Stoddard of Pennsylvania, describes in the Nov/Dec edition of Science Scope*.

She has students select a category in week 1: food utensils, animal helpers, alarm systems, Rube Goldberg contraptions (devices that use a roundabout method to perform a simple task such as popping a balloon), etc.

In week 2, they collect materials; week 3, advertise their invention (poster, TV advertisement, cartoon), and choose a name; week 4, they improve their design and try it out; week 5, demonstrate it to the class.

She then helps students organize the Convention itself, which is open to parents and friends. This lends itself nicely to a cross-curricular approach, involving Art, English and Science. For more details, consult Science Scope. If you decide to go ahead, please let us know about it!

* Science Scope may be ordered for $55 (U.S.)/year, including NSTA membership. The address is:


Discovery Centre

At Nova Scotia’s hands-on science centre, students explore the principles of science while having fun. Their school liaison coordinator is ready to help you book visits and workshops and find resource material.

In addition to the regular interactive exhibits on electricity, chemistry, light and sound, bubbles, optical illusions, health, weather, to name a few, the following workshops aimed towards Junior High School science are being offered this year: Mapping, Kites, Human Science and Rockets. Though slated for Grades 10-12, there are also sessions on Generators and Motors, and Toys in Space, which would seem to tie in nicely with units in SciencePlus.

To book class visits, call the Science Hotline one week in advance, between 9am and 1pm, Tuesday to Friday. In metro: 422-5960 & long distance: 1-800-565-7487

A new addition to the available resources at Discovery Centre, is Starlab, a class-size, interactive travelling planetarium, which can be booked through the Discovery Centre’s School Liaison program.(for more information on Starlab, please call 422-5960, or toll-free at 1-800-511-3500)

For more information on the Discovery Centre, you might try their website at

www.chebucto.ns.ca/Science/DiscCentre/index.html


Particles and Other Matter(s) (SP3)

Before you begin the Particles unit with your Grade 9 class this year, you may want to check out a recent acquisition by Media Services in Halifax (unfortunately, it does not seem to be available yet in PEI or New Brunswick; however, it is an excellent resource and we suggest that you encourage your Department of Education to order it).

The Children’s Learning in Science Project, originating in the U.K., has produced a series of workshops, whose aim is to introduce ways of teaching science which take account of children’s ideas and their development during teaching. There is a series of 9 workshops, covering concepts about which students have been shown to have preconceptions that may interfere with the learning process: classification of animals, plants, living things; change of state; conservation of mass; nature of matter; motion; electric currents. Teachers are also invited to examine their own beliefs about learning.

Each workshop includes student worksheets for diagnostic and/or discussion purposes.

Workshop # 5, on the particulate theory of matter, is particularly valuable, since it shows the complete teaching sequence, and includes a videotape of the progress of a class through this sequence, providing an excellent model of a constructivist classroom, and suggesting many ways of eliciting students’ naive conceptions, and strategies for moving them closer to the scientific viewpoint.

Well worth a look!!


Miscellanies...;Did You Know?

Mars - So far only 12 meteorites found on earth have been determined to have originated on Mars. (NASA)

Close Shave ! Shaving the body hair can be expected to shave a second off a swimmer’s 100 m race ( The Science of the Olympic Games - Vincent Mallette)

Gasp!! The number of Americans living in urban areas where the air is officially classified as unsafe to breathe at some time of the year exceeds 100 million. (EPA)

Amazonian Plot - A plot of land in Amazonia the size of a suburban lawn, supports 300 species of trees. (Biodiversity Online)

Got a Ruler? - The DNA helix measures 80 billionths of an inch wide (NY Times)

Sleeping Seed - Researchers recently sprouted a lotus seed known to be 1288 years old, making it the oldest seed ever germinated. (American Journal of Botany)